Automated Eclipse Project creation and deployment (for JavaFX)

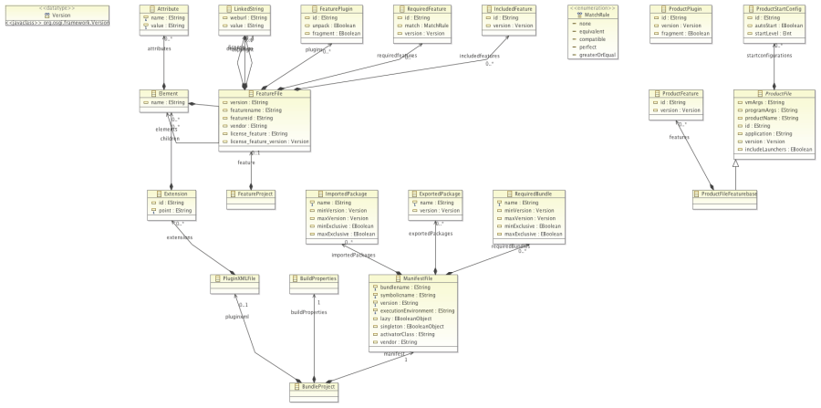
BundleProject

Bookmark the permalink.

Leave a comment

This site uses Akismet to reduce spam. Learn how your comment data is processed.